为激励青年科技人才开展创新性研究,不断攀登科学技术高峰,2023年中国汽车工程学会开展卓越行动计划,陆续启动中国汽车工程学会全国博士生学术论坛、示范博士学位论文评选等项目。
经过形式审查、初评和答辩3个环节,全国最终评选优秀博士学位论文10篇、优秀博士学位论文(提名)6篇。
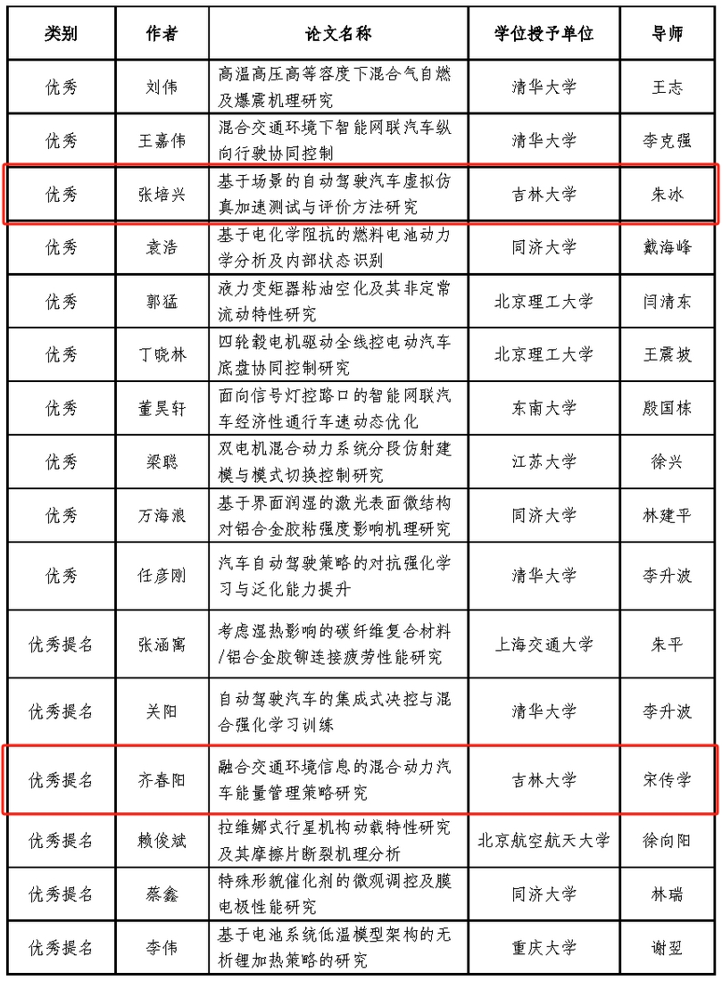
pp电子游戏平台网站朱冰教授指导的张培兴博士毕业论文《基于场景的自动驾驶汽车虚拟仿真加速测试与评价方法研究》荣获“优秀博士学位论文”,宋传学教授指导的齐春阳博士毕业论文《融合交通环境信息的混合动力汽车能量管理策略研究》荣获“优秀博士学位论文提名”。

